| 近月少女的礼仪
|

|
| 原名 |
月に寄りそう乙女の作法
|
| 官方译名 |
近月少女的礼仪
|
| 常用译名 |
向阳的日子(移植版副标题)
|
| 类型 |
恋爱冒险ADV
|
| 平台 |
Microsoft Windows、PlayStation Visa、PlayStation 4、iOS、Android
|
| 分级 |
PC:PSV、PS4:Android:16+
|
| 开发 |
Navel
|
| 发行 |
Navel(PC) dramatic create(PSV/PS4) 萌えAPP(iOS、Android) HIKARI FIELD(PC中文版)
|
| 引擎 |
QLIE Unity(PC中文版)
|
| 模式 |
单人
|
| 发行时间 |
2012年10月26日(初回限定版) 2012年12月21日(标准版) 2015年11月26日(PSV) 2016年9月30日(全语音版) 2017年10月26日(PS4) 2018年11月16日(iOS、Android) 2022年6月17日(PC中文版)
|
| 相关作品 |
近月少女的礼仪2 少女理论及其周边 少女理论及其后的周边
|
《近月少女的礼仪》(日语:月に寄りそう乙女の作法)是由Navel制作的一部Galgame,并有近月少女的礼仪2、少女理论及其周边、少女理论及其后的周边等衍生作品。简称为“近月(つり乙)”,合称为“近月系列”或“Navel少女系列”。近朱者赤,近墨者黑,近月者弯
剧情简介
本作的男()主角小仓朝日()为了追逐自己成为服装设计师的梦想,伪装了性别通过妹妹的介绍来到了樱小路露娜的樱公馆当起了女仆同时进入了菲利亚女子学院。
角色简介
- 大藏游星:本作主角,豪门贵族“浮华世家”大藏家族的一员,出生并成长于英国。然而母亲不是父亲的正妻而是情人,为此童年充满磨难。为了进入女子学院成为了一个伪娘,并化名小仓朝日。
- 小仓朝日:娘化后()的大藏游星,是樱小路露娜的贴身女仆,无论是家务,料理,学业上都是完美的女仆。非常痴迷于服装世界,为了优秀的设计可以作出各种各样的牺牲(比如色相)。
- 樱小路露娜():可攻略角色。天才设计师,日本贵族,在生意上赚到一大笔钱后离开了不待见她的家庭,买下樱公馆独自生活。她在设计服装时,欺负可爱的女孩子能大大地激发灵感,因此是个不折不扣的抖S。
- 柳之濑凑:可攻略角色。男主的青梅竹马,从小一直喜欢男主。因为是暴发户的女儿,充满庶民气息,性格乐观,大大咧咧。是露娜的好友,学院开学前与其女仆名波七爱住入樱公馆。
- 尤希尔·弗露露·让梅尔:可攻略角色。来自瑞士的贵族,任性傲娇,和露娜是好友,因为同为设计师,也是竞争对手。为了在设计上战胜露娜,特意来到日本,与露娜一同入学正面较量。学院开学后与其女仆莎夏·比凯·雅内坎住入樱公馆。
- 花之宫瑞穗:可攻略角色。日本贵族之女,典型的大和抚子,和露娜是好朋友,学院开学后与其女仆杉村北斗住入樱公馆。因为小时候的事情,极其讨厌男性,相反第一次见面就喜欢上了可爱的女♂孩纸朝日娘。
- 大藏里想奈:大藏游星的妹妹,大藏家正妻大藏金子所生的孩子。表面上是豪门优雅贤淑的大小姐,实际上是个重度家里蹲+兄控+废人游戏玩家,和露娜是好友,也是使朝日娘穿上女装的万恶之源。憧憬并喜欢自己的二哥()。
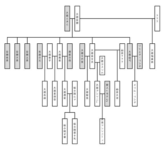
大藏家族
作为游戏的主要背景之一,游星()出身的大藏家族拥有复杂的家谱。其中游星()为族长日勤的孙子()。
以下内容含有剧透成分,可能影响观赏作品兴趣,请酌情阅读
|
|
|
近月世界观涉及的其他家族
- 本家:家主为露娜的父亲。没落的日本旧名门贵族,家族产业为社交应用,但已经没落,甚至到要依赖露娜的财力支持的地步。长女嫁到了梅宫家。
- 分家:家主为樱小路露娜。从本家独立后对社交应用出手并大获成功,积累了本金后开始涉及其他产业。之后的主要产业是露娜的服装公司。侍从为山吹家。
- 家主为尤希尔的爷爷。瑞士贵族。家族产业为医疗器材设备,家族实力一直很强,尤其在欧洲有很高的威望和控制力。似乎有很多女儿。
- 本家:家主未知。主要人物有花之宫亚子和花之宫良子。
- 分家:家主为瑞穗的父亲。日本贵族,家族产业为和服业和日本舞蹈。受本家的管控。分家与本家的侍从都出自衫村家。
- 家主为柳之濑凑的父亲。以运输业起家的新兴家族。虽然在老家滋贺县本地具有很高的威望,但在运输行业中由于竞争激烈而颇受同行怨恨。
- 家主为莉莉安奴的父亲。法国伯爵贵族。以
数学教育为家族产业,同时经常进行慈善活动。在法国本地拥有极高的威望,但也是最主要的排斥外国人的家族。
- 家主为布琉艾特的父亲(1代)。法国贵族。家族产业未知,尊崇“贵族的义务”,喜欢培养、扶持有才能的艺术家。在近月2代中,已明确艾特成为了新任家主。
- 家主为艾斯特的父亲。曾经没落的爱尔兰贵族,通过不择手段的方式振兴了家族。游星的母亲疑似为阿诺兹家的分支。
- 家主为朔莉的父亲。与樱小路家齐名的日本旧贵族,家族产业未知。与樱小路本家一样守旧,但双方关系实际上并不好。
制作人员
- 制作:Navel
- 原画:铃平广(朝日、露娜、尤希尔、里想奈)
- 西又葵(凑、瑞穗、北斗、莎夏、衣远)
- 第二原画:羽纯りお(八千代、七爱)
- 脚本:真纪士、王雀孙、东ノ助、森林彬
- CG色彩监督:齐藤阳子
- CG:齐藤阳子、たけぽん、真希、ゆう、依织、まぐぅ
- 背景美术:コタロー、灯色
- 游戏系统图形:まぐぅ
- 接口程序、标题动画:Ko-Ta
后日谈及周边作品
安装《少女理论及其周边 -École de Paris-》Limited Edition 附带的特典光盘,可在本篇中得到后日谈的菜单DLC(此内容收录于『近月少女的礼仪 -FullVoice Edition-』)。
- 桜小路ルナAFTER STORY「桜小路ルナ、サクラサクまでの三ヶ月の記録」(樱小路露娜樱花盛开前三个月的记录)
- 柳ヶ瀬湊AFTER STORY「原宿メイドストーリー」(原宿女仆物语)
- ユルシュールAFTER STORY「恋と情熱のオホホ」(恋爱与热情的哦嚯嚯)
- 花之宮瑞穂AFTER STORY「花咲く乙女の恋いろは」(花开少女的恋爱指南)
- 「衣遠兄様の華麗なる一日/Navel2013エイプリルフール企画」(衣远哥哥大人华丽的一天/Navel2013愚人节企划)
《近月少女的礼仪2》和《近月少女的礼仪2.1》附带了与一代相关的3个DLC:
- 「桜小路ルナAfterAfter」(樱小路露娜接后日谈的后日谈)
- 「従兄妹理論とその中心/Navel2014エイプリルフール企画」(堂兄妹理论及其中心/Navel2014愚人节企划)
- 「月に寄りそう乙女の作法1.1/Navel2015エイプリルフール企画」(近月少女的礼仪1.1/Navel2015愚人节企划)
《少女理论及其后的周边 -Belle Epoque-》还附带有:
- 「月に寄りそう乙女の作法Girls Side/Navel2016エイプリルフール企画」(近月少女的礼仪Girls Side/Navel2016愚人节企划)
除此之外还有CD广播剧(不完全列表):
- 朝日争夺战(桜屋敷の乙女たちVSパリジェンヌ)
- 大藏里想奈的三大理论(「※りそな」をぐぬらせないためのディスク)
- 少女理论稍微之后的周边(乙女理論とそのほんの周辺)
| 周边作品主要线路的剧情顺序 |
|
《近月少女的礼仪》露娜END
↓
《近月少女的礼仪》Append:樱小路露娜 After Story
↓
《近月少女的礼仪2》Append:堂兄妹理论及其中心 (此剧情为《少女理论及其周边》的魔改版:游星受里想奈求助前往巴黎陪读,在从未和《少女理论及其周边》中任何新角色以及里想奈发生关系的情况下的《少女理论及其周边》的主要剧情,随后游星归国陪伴露娜)
↓
《近月少女的礼仪2》Append:樱小路露娜 After After Story
↓
致记忆中的母亲(少女理论稍微之后的周边 05)
↓
《近月少女的礼仪2》
↓
《近月少女的礼仪2.1 E×S×PAR!!》与《近月少女的礼仪2.2 A×L+SA!!》
|
| 官方推荐攻略顺序 |
|
『近月少女的礼仪』、『少女理论及其周边』、『近月少女的礼仪2』虽然都可以单独游戏,但因为由于作品们都发生在统一世界观,登场角色也存在共通之处,因此『建议』大家能完整体验整个系列。
系列推荐攻略顺序:
1.『近月少女的礼仪』()
→ 2.『少女理论及其周边 -École de Paris-』()
→ 2.5.(近月少女的礼仪 After Story) ※收录于『近月少女的礼仪 -FullVoice Edition-』)()
→ 3.『近月少女的礼仪2』()
→ 4.『少女理论及其后的周边 -Belle Epoque-』()
→ 5.『近月少女的礼仪2.1 E×S×PAR!!』()
& 6.『近月少女的礼仪2.2 A×L+SA!!』()
关于后日谈作品:
※作为『少女理论及其周边 -École de Paris-』的后日谈作品,系列第4作『少女理论及其后的周边 -Belle Epoque-』,『必须攻略』『近月少女的礼仪』和『少女理论及其周边 -École de Paris-』两部作品方才可理解其剧情。
※作为『近月少女的礼仪2』的后日谈作品,系列第5作和第6作『近月少女的礼仪2.1 E×S×PAR!!』、『近月少女的礼仪2.2 A×L+SA!!』,『必须攻略』本篇后方可理解其剧情。
|
游戏反响
- 该作品获得了:
- 萌系游戏大赏2013年度金奖;
- 美少女游戏大赏2012年综合第5、剧本第2、作画第4、音乐第2、影片第16、角色第1(樱小路露娜);
- 其续作《少女理论及其周边》于2013年获得综合第3、剧本第1、作画第5、音乐第3、影片第10、角色第1(樱小路露娜)3(大藏里想奈())在自己线路打不过配角……
- 续作《近月少女的礼仪2》于2014年获得综合第1、剧本第1、系统第8、作画第3、音乐第4、影片第6、角色第1(樱小路露娜[1]本篇几乎没出现的角色竟然还能拿第一?)2(八日堂朔莉)5(艾斯特·加拉哈·阿诺兹)8(大藏瑠美音),涵盖了所有部门。
- 本作使得Navel在国内被称为“近月社”。
- Navel现仍在靠销售近月系列的周边盈利()。直到该作发售近12年,官方还在进行樱小路露娜角色曲的众筹[2]。
相关音乐
 |
|---|
| | 系列作品 | | | | 登场角色 | | | | 音乐 | | 近月少女的礼仪 | | | | 少女理论及其周边 | | | | 近月少女的礼仪2 | | | | 少女理论及其之后的周边 | | | | 近月少女的礼仪2.1 | | | | 近月少女的礼仪2.2 | | | | 角色曲 | |
| | | 相关成句 | |
|
| 株式会社Ω Vision(Navel、Lime、Navel honeybell、Citrus) |
|---|
| | | | | | | |
|
注释与外部链接
 VNDB 提示你 这个绅士 | 为了照顾那些绅士人群 这里提供由著作权狂和评分狂共同编写的视觉小说数据库的西文页面供参考: 近月少女的礼仪 |